高金冰銅粉招标文件
本次招标産品爲我公司高金冰銅粉。投标人需提供“三證合一”的營業執照複印件(個人提供身份證複印件)、法人授權委托書(原件/掃描件)并加蓋企業公章,于2025年09月10日12:00前将上述材料送交我公司原料采購銷售科進行審核,審核合格後的單位應于2025年09月10 日下午17:00前交納投标保證金(見下表,保證金須以轉賬方式支付)。如在2025年09月10 日17時之前投标保證金未足額彙入我公司賬戶則視爲放棄本次投标;若投标人最終未中标,則由投标人開具收款收據後,我公司将一次性無息退還投标保證金。
本次招标産品如下:

注:本次招标産品數量爲預估數,中标結算以實際過磅數爲準。
投标保證金交納賬戶如下:
公司名稱: 招遠市招金金合科技有限公司
銀行賬号:229917626195 中國銀行招遠支行
聯 系 人:遲曉君
電 話:13954531786
1.标書要求:
标書須法定代表人或代理人簽字并加蓋公章,客戶将原件掃描後于2025年09月10日14:00-17:00間發送至招金礦業指定投标郵箱:zjkyxsb@163.com。
注:①标書郵件發送主題格式爲“招标單位名稱+投标單位名稱”,2025年09月10日17:00時标書未發送至指定郵箱的則視爲自動放棄投标資格。
②發送投标書的發件人即“郵箱發送地址”不能出現重複,即一個郵箱地址隻能報送一個投标單位的标書。
③投标單位不得發送多封報價郵件,若出現多封報價郵件,則以最後時間發送的爲準。
④請投标人如實填寫單位及法定代表人或代理人名稱,以保證今後貨款支付、合同簽訂、發票開具單位的一緻性(附标書格式:見附頁)。
⑤招标出現兩家及以上中标的,招标産品平均分配銷售,或客戶同意後作爲廢标處理,重新招标。
2.本次招标爲一次性報價,在标書報送截止後現場制定底标并立即進行開标。高于底标的最高報價單位爲中标單位,報價全部低于底标爲流标;開标時符合投标要求的投标人少于三家則爲流标;若投标人中标後放棄中标資格的,我公司扣留全額投标保證金,不予退回。
3.招标結束之後中标人必須在發貨前預付貨款進行拉運,具體發貨時間以招遠市招金金合科技有限公司通知爲準。中标人需在中标後 3 日内進行合同簽訂(簽署合同的同時,投标保證金轉爲同等金額的履約保證金),并根據合同約定事項,進行款項預付及貨物裝運,如中标人在合同規定時間内預付貨款不能及時到位,我公司将取消其本次中标資格并扣除全額投标保證金;若中标人未聽從我公司安排在規定時間内裝完貨物,我公司将有權終止合同并扣除中标人全額履約保證金。爲保障中标人的權益,我公司承諾,在此次招标産品數量内,我公司将不會銷售給除中标人以外的任何客戶。如本次招标有違反上述約定的行爲,請貴公司撥打舉報電話進行投訴,舉報電話:0535-8262976。
4.如無異議,請投标人将此招标文件和報價單加蓋企業公章(或按捺手印)原件掃描後發送至指定投标郵箱;報價單所需填寫的數據原則上要求電子版,若手寫須大小寫注明,如有塗改、不清晰或大小寫不一緻的視爲廢标。其他未盡事宜,以中标後簽訂的合同條款約定爲準。
招标咨詢電話:遲曉君13954531786
招标注意事項:
1、中标測算方式
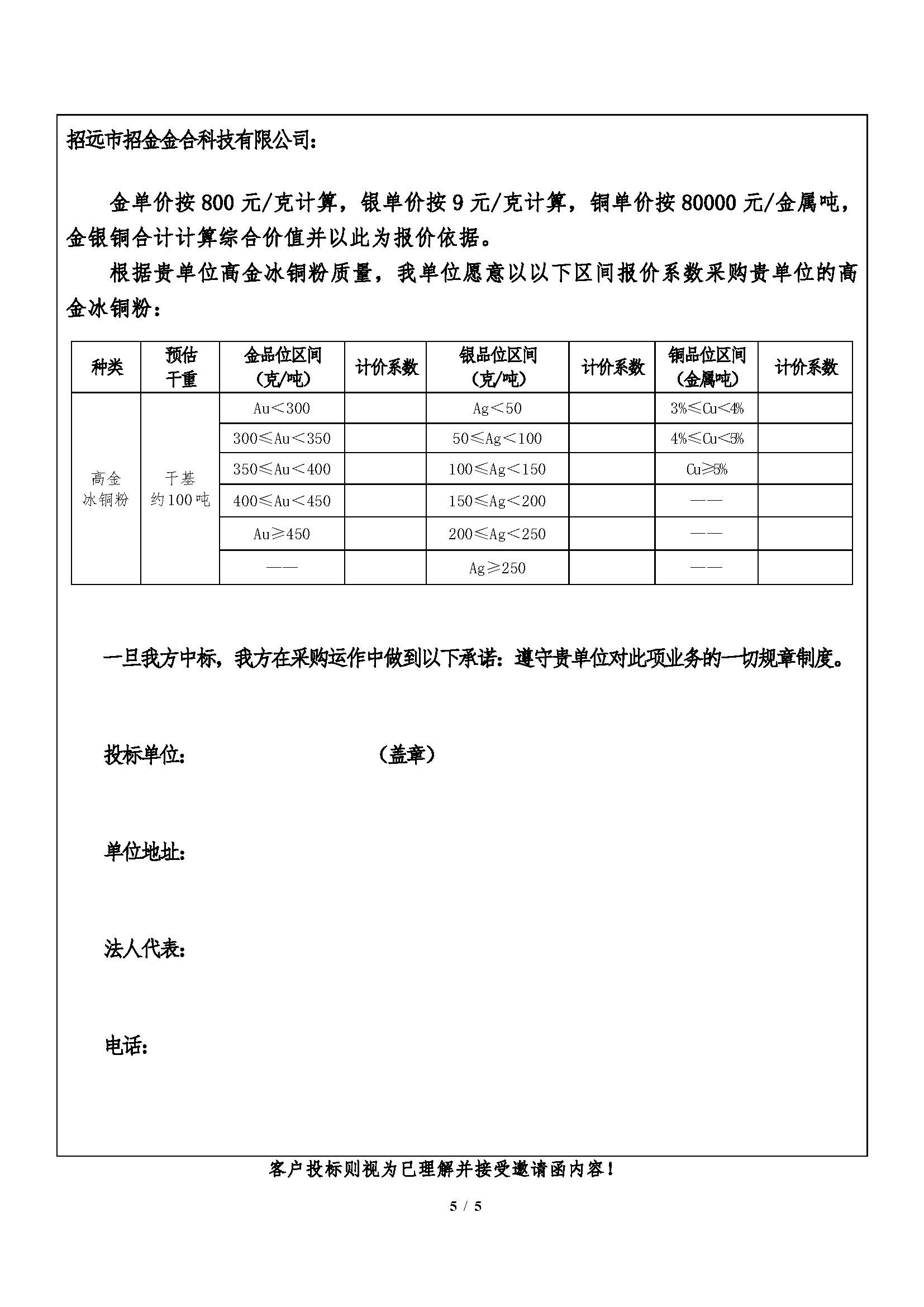
本次高金冰銅粉招标按綜合價值進行招标報價。
綜合價值=預估幹噸×金品位×參考金價800元×金計價系數+預估幹噸×銀品位×參考銀價9元×銀計價系數+預估幹噸×銅品位×參考銅價80000元×銅計價系數。
2、價格确認方式
高金冰銅粉銷售結算時的金、銀、銅單價以點價方式确定,在貨物發出後(不含發貨當天)60個工作日内根據某日上海黃金交易所Au99.99加權平均價、上海黃金交易所Ag(T+D)加權平均價、上海期貨交易所标準陰極銅即期合約交易日結算價确定單價。
本次招标最終解釋權歸招遠市招金金合科技有限公司。
附:報價函
招遠市招金金合科技有限公司
2025年09月05日
投标人(簽字)蓋章:
日期:
